|
为什么很多小孩“天生脾胃不好”?养孩子是个辛苦活儿,很多家长可能都有这样的困惑:
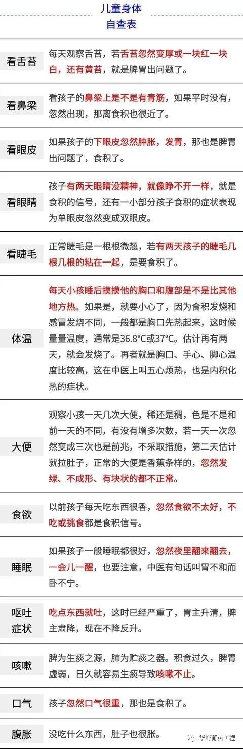
这些问题看似不相关,其实根源都是脾胃问题。可以说,现在孩子的大部分疾病都是脾虚惹的祸,脾胃失调已是现代儿童的一个通病。 中医认为脾是后天之本,后天的营养物质是来源于脾的运化,如果脾胃虚弱,就会导致常见的孩子 没胃口,不爱吃饭,而吃下去的东西因为难以被吸收营养,又会造成孩子体形瘦小、免疫力低,从而导致一受点风寒外邪,就感冒、发烧、咳嗽等。 脾胃是后天之本,三分天注定,七分靠脾胃,就是指生下来以后你的健康状况。寿命等直接决定于脾胃功能。 因此,这个问题受到了很多家长的重视,都是为了宝宝能够更加健康的生长发育。 作为家长,需要多多学习脾胃方面的知识,既要引起足够重视,又不能过于焦虑,究竟怎样做才是最适合孩子的? 中医上讲脾胃是后天之本,运化水谷精微,主统血。意思就是你吃的东西需要靠脾胃来提取精微物质,可不是指的营养元素,这些精微物质会转化成你的精气神。所以脾胃很重要。 脾胃一虚百病生 要孩子体质好,首先就要避免孩子脾胃虚弱。易感冒的孩子、说话声音低微无力,不够洪亮;宝宝便秘、大便粘腻、粘马桶、不容易冲洗干净、易过敏的孩子、怎么吃都面黄肌瘦的孩子等等,大多都是脾胃虚弱的表现。 如果小孩子的脾胃虚弱,不能够产生足够的卫气和津液,抵御病邪的能力减弱,就会容易受到外在环境(气候、天气变化)的影响,或者在公共场合(比如学校)容易受到生病的小朋友的影响,容易感染、反复生病,感冒、咳嗽、鼻炎好像断不了尾。 由于脾胃虚弱,反复腹泻、消化不良、积食、厌食、过敏性疾病也常有发生。 为什么10个孩子9个脾胃虚弱呢? 脾胃虚弱这件事,其实和孩子的生理、病理特点有很大的关系。它们之间都存在着一定的联系。 孩子天生是脏腑娇嫩、行气未充的,不像成年人已经发育完善了,所以他们对外界的适应能力比较差,一不小心就会受到伤害。 在五脏六腑之中,脾胃对于孩子是最重要的,脾胃吸收营养化为全身养分,只有脾胃的功能完善,孩子才能发育的好、长得更高更壮,所以脾胃也被称为“后天之本”。 我们平时的生活中,家长过分溺爱养成吃零食、偏食的坏习惯、贪凉饮冷过度,恣食甜食及肥甘厚味。 再有,患病后不注意脾胃的调护,这所有的原因都很容易造成脾胃虚弱,而出现各种病症表现。 怎么知道孩子脾胃好不好,家长们不妨对照这份自查表都来看一看:
如果您的孩子有上面的这些症状只要符合两三项,则需多加注意,去正规儿童医院做进一步诊断,早发现早干预,孩子受益终生哦。 如果有轻微症状时马上要加以食疗、推拿等手段,一般不会再发展,很快就好了。若是孩子脾虚严重,情况没有好转,建议前往专业康复机构进行诊断及治疗。
|



